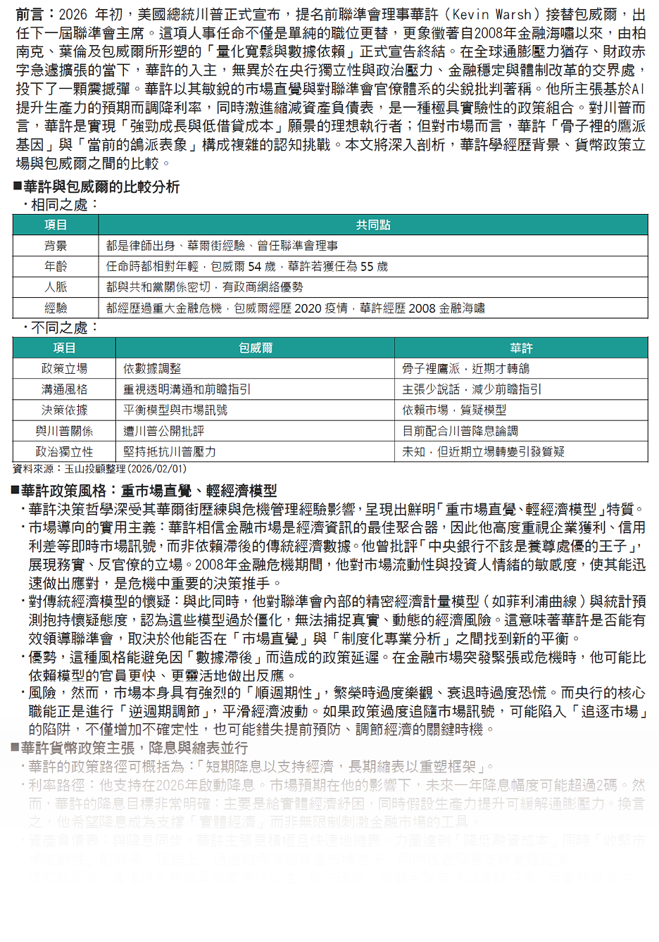
2026/02/02
若你想要看完以上完整內容,進一步了解新任聯準會主席華許的背景,還有美國聯準會未來政策的變化將為美國利率乃至於經濟有什麼影響,請點擊下方「閱讀更多」,相關研究內容已整理於玉山投顧完整報告中。
ETF
美股投資
美國龍頭企業ETF競爭白熱化!SPY、VOO、IVV、SPLG誰才是美股代表?
特色服務
不需天天看盤 行情波動也能輕鬆卡位——如何用美股e指存聰明買美股
VGT、QQQ、XLK 誰最強?美國科技股ETF大比拚